学校新闻

招处公众号

招生处小程序
地址:江西省南昌市向塘经济开发区丽湖中大道103号电话:0791-87302688传真:0791-85164453邮箱:zsc@jift.edu.cn

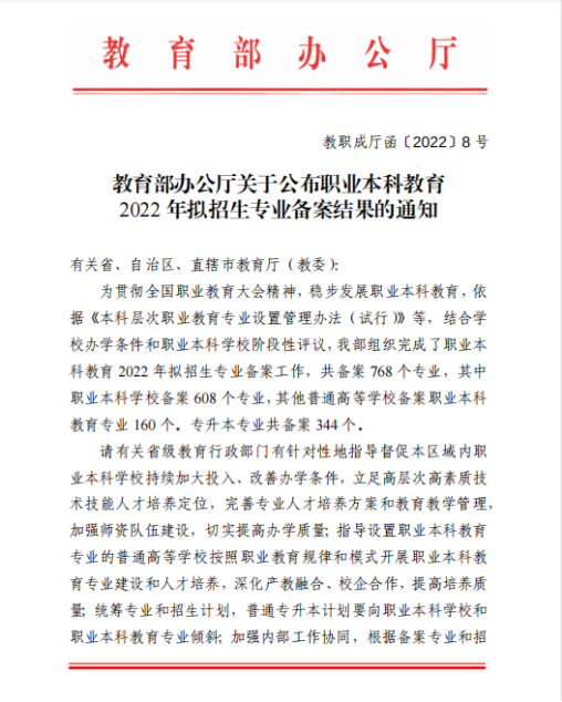
【新闻中心讯 教务处罗琪撰稿】近日,教育部发布了《教育部办公厅关于公布职业本科教育2022年拟招生专业设置备案结果的通知》(教职成厅函〔2022〕8号),我校“服装与服饰设计”、“环境艺术设计”、“数字媒体艺术”三个专业成功通过备案。至此,学校本科专业数量已增至30个,为学校一链七群的学科专业建设添砖加瓦,进一步推进我校特色鲜明的高水平应用型大学建设。


我校全面贯彻落实习近平总书记关于职业教育工作的重要指示,全国职业教育大会精神和全省职业教育大会精神,主动服务地方经济社会发展,主动融入江西职业教育创新发展高地建设。我校职业本科专业的成功备案,标志着我校推进职普融通取得了重大进展,助力我省发展本科层次职业教育,加快构建现代职业教育体系。
近年来,我校对专业建设进行了合理增设与综合布局,支持不同类型的学科优势发展、特色发展、协调发展,不断完善特色鲜明、优势突出的具有学校特色的专业体系。同时,我校充分发挥办学优势和办学特色,积极推动职普融通,在人才培养模式、课程体系建设、“双师型”教师队伍建设、产教协同育人等方面积极探索创新。
学校将以此次职业本科专业成功备案为契机,进一步加强专业建设,强化专业内涵,持续推进学科建设,建设和发展好本科层次职业教育,不断提高人才培养质量和办学水平。

招处公众号

招生处小程序