招生政策

招处公众号

招生处小程序

一、志愿填报基本信息
(一)志愿填报政策信息。
1.什么是高校招生章程?
2.高校招生章程包含哪些内容?在哪里查阅?
3.什么是“双一流”?
4.我省有哪些高校专业入选“双一流”?
5.什么是独立设置的民办高校?
6.什么是独立学院?
7.考生报考强基计划的基本流程是什么?
8.本科高校综合评价招生的考生综合成绩是怎样形成的?如何填报本科高校综合评价志愿?
9.有哪些高校在我省招收少年班?有什么相关规定?
10.高校专项计划的报考条件是什么?
11.地方专项计划的报考条件是什么?
12.高职院校专项计划的报考条件是什么?
13.公费生有哪几种类型?报考条件和照顾政策有哪些?
14.高水平艺术团如何填报志愿?
15.高水平运动员如何填报志愿?
16.招生院校对选考科目的要求主要是什么?
17.填报志愿时怎样进一步查询了解招生录取政策?
18.怎样理解夏季高考考生位次?
19.考生的位次是如何确定的?
20.什么是“专业(专业类)+学校”平行志愿?
21.为什么实行“专业(专业类)+学校”平行志愿?
22.实行“专业(专业类)+学校”志愿模式后,志愿填报有什么变化?
23.拟报考军事、公安类院校的考生体检是如何规定的?
(二)志愿填报流程、须知。
24.志愿填报总体思路是什么?
25.志愿填报前,考生需要做哪些准备?
26.考生填报志愿应该了解哪些信息?查询渠道分别是什么?
27.考生如何充分使用各类参考信息?
28.高考志愿填报一般需要综合考虑哪些因素?
29.考生如何选择专业和院校?
30.如何正确理解体检结论,选报相关专业?
31.如何使用《2023年山东省普通高校招生填报志愿指南》查询招生计划?
32.考生在查阅招生计划时要注意哪些问题?
33.志愿填报采用什么方式?基本操作流程是什么?
34.志愿填报辅助系统和志愿填报系统有什么区别?
35.志愿填报辅助系统主要有哪些功能?如何登录该系统?
36.怎样生成志愿预填表?
37.如何区分不同类别、批次的志愿预填表?
38.考生网上填报志愿时需要注意哪些事项?
39.填报志愿时需要关注哪些重要系统提醒?
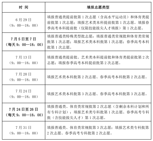
40.填报志愿时间是怎么安排的?
41.考生在填报志愿规定时间内有几次修改志愿的机会?
42.采用“一键导入”方式导入预填志愿后还可以进行修改吗?
43.考生是否需要现场签字确认网上填报的志愿信息?
44.志愿填报时间截止后还可以补报志愿吗?
45.常规批平行志愿第1次志愿填报,考生需特别注意什么?
46.志愿网报过程中遇到下拉菜单无法显示、无法提交等问题怎么办?
47.能否用手机或平板电脑填报志愿?
48.填报志愿系统对设置密码有什么要求?
49.忘记登录密码怎么办?
50.遗失手机短信密码怎么办?
(三)投档与录取。
51.每次“专业(专业类)+学校”平行志愿有几次投档机会?考生投档后有退档风险吗?被退档的,能再补投到后面的“专业(专业类)+学校”平行志愿吗?
52.普通类、体育类一段线上考生都能被本科录取吗?为什么按照1:1.2的比例划定一段线?
53.实行平行志愿的专业,高考总成绩相同时,如何确定投档顺序?
54.此前已被录取的考生,还有机会参加后续的院校专业录取吗?
55.考生怎么查询录取结果?
56.常规批实行“专业(专业类)+学校”平行志愿后,近两年退档比例高吗?都是什么原因导致的退档?
二、分类别志愿填报信息
(一)夏季高考普通类志愿填报。
57.普通类志愿填报的基本路径是什么?
58.夏季高考招生科类分哪几类?分几个录取批次?
59.普通类分几个批次?每个批次有哪些类型的招生?
60.普通类一段线上考生获得什么志愿填报资格?
61.普通类二段线上考生获得什么志愿填报资格?
62.特殊类型招生控制线上考生获得什么志愿填报资格?
63.普通类提前批志愿怎样设置?
64.普通类提前批公费生怎样设置志愿?
65.飞行技术专业如何填报志愿?
66.普通类特殊类型批志愿怎样设置?
67.特殊类型批志愿填报要求是什么?获得两类资格的考生可否可以兼报高校专项计划、高水平艺术团?
68.普通类常规批志愿怎样设置?
69.普通类常规批志愿填报要求是什么?
70.普通类平行志愿填报及录取流程是怎样的?
71.普通类96个“专业(专业类)+学校”平行志愿有无先后之分?
(二)夏季高考艺术类志愿填报。
72.艺术类志愿填报的基本路径是什么?
73.艺术类招生专业划分为几个专业类别?
74.艺术类分几个批次?每个批次有哪些类型的招生?
75.艺术类本科提前批志愿怎样设置?填报要求是什么?
76.艺术类本科批平行志愿怎样设置?
77.艺术类本科批平行志愿填报要求是什么?
78.艺术类本科批校考志愿怎样设置?填报要求是什么?
79.艺术类专科批志愿怎样设置?
80.艺术类专科批志愿填报要求是什么?
81.艺术类有哪些统考类别?平行志愿投档时如何排序?
82.艺术类统考综合成绩如何计算?
83.报考科类选择艺术类的考生没有取得艺术类专业合格成绩,可以转为普通类考生填报志愿吗?
84.考生艺术统考不合格,可以参加学校专业测试吗?
85.2023年艺术类统考成绩使用政策是如何规定的?
86.使用统考成绩和单独校考成绩的专业是否可以兼报?
87.艺术类专业合格考生是否可以兼报普通类志愿?
88.航空服务艺术与管理专业与空中乘务专业有什么区别?
(三)夏季高考体育类志愿填报。
89.体育类志愿填报的基本路径是什么?
90.体育类分几个批次?每个批次有哪些类型的招生?
91.体育类提前批志愿怎样设置?填报要求是什么?
92.体育类常规批志愿怎样设置?填报要求是什么?
93.体育类综合成绩如何计算?
94.体育类专业合格考生是否可以兼报普通类志愿?
(四)春季高考志愿填报。
95.春季高考考生可以跨专业类别填报志愿吗?春季高考平行志愿的基本填报策略是什么?
96.哪些考生可以报考春季高考本科提前批?提前批志愿如何设置?
97.春季高考本科批志愿如何设置?
98.春季高考专科批志愿如何设置?
99.被高职(专科)单独招生和综合评价招生录取后还能参加春季高考统一考试和夏季高考吗?
100.春季高考和夏季高考可以兼报吗?兼报考生如何录取?
一、志愿填报基本信息
(一)志愿填报政策信息。
1.什么是高校招生章程?
答:高校招生章程是由高校依据《中华人民共和国教育法》《中华人民共和国高等教育法》和教育部有关规定制订,并经其主管部门依据国家有关法律和招生政策规定进行审核备案后,才可向社会公开发布且不得擅自更改,必须严格执行的有关高校招生信息的主要载体和重要依据。
招生章程具有很强的规范作用,既是对高校的一种约束,也为考生创造了更加公平、公正、公开的竞争环境。考生在2023年正式填报志愿时,必须仔细查阅所有拟报考院校的招生章程,精准了解各院校专业对体检、外语语种、外语口试、综合素质评价、单科成绩等要求。考生还要认真阅读录取原则,弄清规则的具体含义。如“投档比例”“综合评价、择优录取”“退档”等术语,必要时通过查阅资料、向高校咨询等方式弄清其具体含义,以便根据自身情况,采取针对性策略。
特别提醒:高校招生章程的信息最为完备,考生初步确定报考院校后,一定要认真仔细阅读。部分高校在编报招生计划时,对院校招生章程中规定的投档限制条件(性别、高考文化成绩、单科成绩、民族、外语语种、合格生源名单等)、退档条件(身高、体重、视力、辨色力等)、附加信息(校区、合作单位等)进行了备注说明,我省在公布招生计划时一并予以公布。但仍有可能无法涵盖院校招生要求的全部信息,请考生务必仔细查阅高校招生章程或招生简章。
2.高校招生章程包含哪些内容?在哪里查阅?
答:高校招生章程通常包括以下内容:高校全称、校址(涉及分校、校区等须注明),层次(本科、专科),办学类型(如普通或成人高校、公办或民办高校或独立学院、高等专科学校或高等职业技术学校等),招生计划分配的原则和办法,预留计划数及使用原则,专业教学培养使用的外语语种,身体健康状况要求,进档考生的录取规则(如对考生加分成绩的使用、投档成绩相同考生的处理、进档考生的专业安排办法等),学费标准,家庭经济困难学生资助政策及有关程序,颁发学历证书的学校名称、证书种类及其他信息,联系电话、网址以及其他须知等。
查询途径主要有两种:一是中国高等教育学生信息网的“阳光高考”招生信息发布及管理平台(https://gaokao.chsi.com.cn);二是各高校官方网站相关招生栏目。
3.什么是“双一流”?
答: 建设世界一流大学和一流学科,简称“双一流”。这是我国高等教育领域继“211工程”“985工程”之后的又一国家战略。2022年2月14日,教育部公布了第二轮全国双一流大学名单。在2021年的基础上,增加了山西大学、南京医科大学、湘潭大学、华南农业大学、广州医科大学、南方科技大学、上海科技大学、中国地质大学、中国矿业大学、中国石油大学10所高校,2022年全国第二轮双一流大学名单共计147所。详细名单可登录教育部官方网站查询。
4.我省有哪些高校专业入选“双一流”?
答:山东大学、中国海洋大学、中国石油大学(华东)入选第二轮公布的“双一流”高校建设名单。
山东大学的中国语言文学、数学、化学、临床医学等4个专业,中国海洋大学的海洋科学、水产等2个专业,中国石油大学(华东)的地质资源与地质工程、石油与天然气工程等2个专业,入选一流学科建设名单。
5.什么是独立设置的民办高校?
答:独立设置的民办高校是指除国家机关和国有企事业单位组织以外的各种社会组织以及公民个人利用非国家财政性经费,依据《民办高等学校设置暂行规定》,报经省级人民政府批准设立的具有法人资格的、独立自主运行和实施高等学历教育的教育机构。其招收的学生,除收费标准不同外,在校待遇、毕业生就业政策等与非民办高校相同。毕业后颁发独立设置的民办高校文凭。
6.什么是独立学院?
答:独立学院是普通高校(申请者)与社会力量(合作者,包括企业、事业单位、社会团体或个人和其他有合作能力的机构)依据教育部《关于规范并加强普通高校以新的机制和模式试办独立学院管理的若干意见》(教发〔2003〕8号)合作举办,经教育部批准后,依托高校本部师资优势而设立的具有法人资格的实施高等学历教育的教育机构。其招收的学生,除收费标准不同,在校待遇、毕业生就业政策等与非民办高校相同,毕业后颁发独立学院文凭。
7.考生报考强基计划的基本流程是什么?
答:一是简章公布、网上报名,招生高校于3月底至4月公布强基计划招生简章,考生按高校简章相关规定网上报名;二是考生参加6月份统一高考和高中学业水平等级考试;三是6月26日前,高校确定参加考核的考生名单。入围考生须严格按高校规定,确认是否参加该校强基计划考核并签订承诺书,在规定时间内打印准考证,未确认参加者将视为放弃该校的强基考核及后续录取环节;四是7月4日前,高校组织考核;五是7月5日前,高校折算综合成绩,择优录取。高校确定录取名单,省教育招生考试院办理录取手续。强基计划录取工作在提前批录取工作之前完成。
被正式录取的考生不再参加后续高考志愿录取,未被录取的考生可按高考志愿填报录取规则参加后续各批次志愿录取。
对于确认参加学校考核又无故放弃的考生,高校要如实记录并通报生源省份考试招生机构。
8.本科高校综合评价招生的考生综合成绩是怎样形成的?如何填报本科高校综合评价志愿?
答:考生综合成绩由3门统一高考科目(含语文、数学、外语)成绩、3门普通高中学业水平等级考试科目成绩、高校考核成绩和考生综合素质评价成绩按一定比例计算形成。招生院校按照招生章程,依据考生综合成绩择优录取。
本科综合评价招生在普通类提前批招生。安排2次志愿填报,均实行以学校为单位的志愿填报模式。考生需根据自身取得的试点高校入围资格情况进行志愿填报。
9.有哪些高校在我省招收少年班?有什么相关规定?
答:目前有中国科学技术大学、东南大学、西安交通大学、四川大学4所高校面向我省招收少年班考生,高二及以下年级的考生若获得相关高校的报考资格,可参加我省高考报名。详细的报名条件需查看有关高校少年班招生简章。
需要注意的是,报考少年班的考生,其高考成绩仅用于有关高校少年班招生录取,不得用于填报其他普通高校志愿及录取。
10.高校专项计划的报考条件是什么?
答:报考高校专项计划须同时具备以下条件:①符合我省统一高考报名条件并参加山东省夏季高考;②本人及父亲或母亲或法定监护人户籍地在实施区域的农村,本人具有当地连续3年以上户籍;③本人具有户籍所在县(市、区)高中连续3年学籍并实际就读。
在特殊类型招生控制线上且具有相关资格的考生,可在我省普通类特殊类型批填报取得资格的高校及专业志愿,考生若同时获得多所高校的资格,仅能选择其中1所进行填报。
11.地方专项计划的报考条件是什么?
答:地方专项计划是我省面向农村和原贫困地区实施的招生类型,均为省属高校本科层次。报考地方专项计划须同时符合以下条件:①符合我省统一高考报名条件并参加山东省夏季高考;②本人及父亲或母亲或法定监护人的户籍地及居住地在实施区域的农村,且本人具有当地连续3年以上的户籍;③本人具有户籍所在县(市、区)高中连续3年学籍并实际就读;④高考成绩达到我省普通类一段线。
具体报名条件要求,请登录山东省教育厅官网查看《关于做好2023年面向农村和脱贫地区学生招生专项计划工作的通知》。获得我省地方专项资格的考生可在普通类常规批填报地方专项计划志愿。
12.高职院校专项计划的报考条件是什么?
答:高职院校专项计划是我省面向建档立卡脱贫享受政策户和防返贫监测帮扶对象家庭(脱贫不稳定户、边缘易致贫户和严重困难户)学生实施的招生类型,均为省属高校高职(专科)层次。报考高职院校专项计划须同时符合以下条件:①我省建档立卡脱贫享受政策户和防返贫监测帮扶对象家庭(脱贫不稳定户、边缘易致贫户和严重困难户)学生;②符合我省普通高等学校招生统一考试报名条件,且参加山东省2023年春季高考或夏季高考。
获得我省高职院校专项资格的夏季高考考生可在普通类常规批第2次志愿填报时填报高职院校专项计划,作为96个志愿之一填报;获得资格的春季高考考生可在春季高考专科批单独填报高职院校专项计划。
13.公费生有哪几种类型?报考条件和照顾政策有哪些?
答:我省公费生包括公费师范生、公费医学生、公费农科生三种类型。其中公费师范生、公费农科生招生层次为本科,公费医学生招生层次包括本科和专科。
报考条件:符合以下条件的山东高中阶段学校学籍毕业生均可报名参加公费生招生:①热爱所报考专业及将来从事职业,品行良好,遵纪守法。②本科层次公费生须通过山东省2023年普通高等学校招生报名且夏季高考成绩不低于我省普通类一段线。公费专科医学生通过山东省2023年普通高等学校招生报名且夏季高考成绩不低于我省普通类二段线。③自愿承诺签订并履行公费生协议,公费师范生、医学生要保证毕业后在定向就业单位工作不少于6年,公费农科生要保证毕业后在定向就业单位工作不少于5年。④身体健康,报考公费师范生、医学生要具备认定教师资格或医师资格的身体条件等。
照顾政策:公费生在校学习期间免除学费、住宿费,并给予一定的生活补助。所需经费由省财政按每生每年10000元的标准拨付高校。其中生活补助经费标准为每生每年4000元,学校按每人每月(共10个月,寒暑假除外)400元标准足额发放。根据经济发展水平和财力状况,逐步提高经费拨付标准和生活补助标准。公费生应按协议就业,由相关部门根据协议规定落实工作岗位,有编有岗,违约者需承担相应责任。
公费生相关政策若有变化,以省教育厅最新文件为准。
14.高水平艺术团如何填报志愿?
答:取得招生高校高水平艺术团招生资格的考生,须参加我省2023年夏季高考,并在特殊类型批填报志愿,考生成绩必须达到我省普通类特殊类型招生控制线。安排一次志愿填报,考生填报1个院校志愿。
根据教育部“阳光高考”平台公示的合格名单和考生填报的志愿向招生高校投放档案,由招生高校审查决定是否录取。
15.高水平运动员如何填报志愿?
答:高水平运动员文化统考单设志愿,设1个高校志愿,不设专业志愿。考生只能填报取得教育部“阳光高考”平台公示合格资格的高校,同时取得多个高校资格的,也只能选择填报1个高校志愿,且只填报1次志愿。
参加高水平运动员文化单独考试的,我院根据试点高校寄送的相关材料,单独办理“阳光高考”平台公示无异议考生的录取手续,不需要再填报高水平运动员志愿。
16.招生院校对选考科目的要求主要是什么?
答:院校各专业(专业类)的选考科目要求分为6类:确定1门科目,考生必须选考方可报考;2门科目,考生均需选考方可报考;2门科目,考生选考其中一门即可报考;3门科目,考生均需选考方可报考;3门科目,考生选考其中一门即可报考;不提科目要求,考生选考无限制,均可报考。考生在填报志愿时,务必看清楚招生专业的具体选科要求。
17.填报志愿时怎样进一步查询了解招生录取政策?
答:所有招生录取政策规定以省教育厅、省教育招生考试院正式发布的文件为准,考生填报志愿时,可查询省教育厅和省教育招生考试院网站发布的各类政策规定。
18.怎样理解夏季高考考生位次?
答:考生位次,就是考生高考成绩的全省排位,是新高考分段填报志愿、分段投档录取的核心依据。在选考科目符合要求的前提下,位次在前的考生先投档。新高考由于考生选考科目不同,高校对选考科目的要求也不同,实际上已无传统意义上的位次。
夏季高考取消文理分科,招生科类调整为普通类、艺术类和体育类3类,考生位次是对所有参与编场考生总成绩进行统排的位次,不再分文理单独排位次。
19.考生的位次是如何确定的?
答:夏季高考考生文化位次按以下办法确定:按照考生夏季高考文化总成绩(含政策性加分,下同)、语文数学总成绩、语文或数学单科最高成绩、外语单科成绩、等级考试选考科目单科最高成绩、等级考试选考科目单科次高成绩的顺序,依次比对成绩,成绩高者位次在前。
春季高考技能拔尖人才考生位次按以下办法确定:所有类别均按照投档成绩、语文、数学、英语的顺序,依次比对成绩,成绩高者位次在前。考生投档成绩及各单科成绩均相同时,则全部投档。
春季高考考生位次按以下办法确定:所有类别均按照总成绩、专业知识、专业技能、语文、数学、英语的顺序,依次比对成绩,成绩高者位次在前。考生总成绩及各单科成绩均相同时,比较考生志愿顺序,顺序在前者优先投档,志愿顺序相同则全部投档。
20.什么是“专业(专业类)+学校”平行志愿?
答:“专业(专业类)+学校”平行志愿,是新高考招生同一类别、同一批次中若干具有相对平行关系的专业(专业类)志愿,以一所院校的一个专业(专业类)为志愿单位,按照“分数优先、遵循志愿”的原则进行投档。不同于以往以院校为志愿单位投档的院校平行志愿,专业平行志愿投档时,直接投档到某院校的某专业(专业类),不存在专业服从调剂,考生也不用担心被调剂到自己不喜欢的专业。
21.为什么实行“专业(专业类)+学校”平行志愿?
答:从院校平行志愿到“专业(专业类)+学校”平行志愿,体现了以考生为本的高考综合改革价值取向。一是充分尊重考生的专业选择权,可解决长期以来一直困扰考生的被调剂到自己不喜欢专业的问题,让考生“录其所愿”“学其所好”;二是有利于推动高校优化专业结构、加强专业内涵建设、办出专业特色,有利于改变高等院校专业设置的同质化现象;三是有利于强化相关领域人才培养,吸引更多考生选择自己擅长并心仪的专业,增加其学习动力,有利于人才成长,有利于国家相关领域人才队伍建设。
22.实行“专业(专业类)+学校”志愿模式后,志愿填报有什么变化?
答:我省在夏季高考普通类的常规批、艺术类本科批的统考专业、体育类的常规批以及春季高考本科批、专科批,实行“专业(专业类)+学校”的平行志愿,与以学校为单位的志愿模式相比发生了变化。
第一,填报的基本单位发生了变化。以前的模式下,主要是以学校为单位,然后在这个学校的范围内选定若干招生专业,学校是根本和基础。新的模式下,考生可以具体到某个学校的某个专业,以“专业(专业类)+学校”为单位,选择更加精准,突破了学校的限制,更加突出了专业的关键性和基础性。
第二,填报的个数发生了变化。志愿单位的改变直接带来了数量的变化,1个“专业(专业类)+学校”就是1个志愿,志愿数量更多了。比如,春季高考实行96个“专业(专业类)+院校”志愿后,96个志愿能够填满大部分本科批、专科批志愿,志愿覆盖率显著提高。
第三,取消了“因不服从调剂而退档”。平行志愿批次,以前的志愿模式下,部分考生因不服从院校的专业调剂而被投档院校退档。“专业(专业类)+学校”取消了专业调剂,考生不必担心被调剂到不喜欢的专业,考生也不会“因不服从专业调剂而退档”。
23.拟报考军事、公安类院校的考生体检是如何规定的?
答:拟报考军事、公安类院校的考生除需正常参加县级教育招生考试机构组织的高考体检外,届时还需参加军事、公安部门组织的单独体检,具体规定请及时关注山东省教育招生考试院官网相关政策通知。
(二)志愿填报流程、须知。
24.志愿填报总体思路是什么?
答:总体原则:综合研判,全面分析。填报志愿时,考生首先应对自身情况有较为客观的判断,不能盲目攀高,也不要妄自菲薄,要结合实际,综合分析、科学选择。
第一步:合理定位。知分、知线、知位次、知政策。查询高考成绩、位次和分数线,把握招生计划、招生章程和高考政策信息,全面衡量,合理定位大致的拟报考高校范围,同时考虑专业选择。
第二步:统筹兼顾。兴趣优势+职业规划+现实条件+社会需求。基于兴趣爱好、特长优势,与职业规划及就业去向相吻合,考虑自身条件、个人意愿及经济条件,着眼于时代趋势与社会需求,初步确定高校和专业。
第三步:初选志愿。“大菜单”+“小菜单”+“志愿菜单”。在综合分析研判各类信息的基础上,按照划定的高校及专业范围,上下延伸选出“大菜单”(200个左右的志愿),适当缩小范围至“小菜单”(140个左右的志愿),再全面衡量形成“志愿菜单”(100个左右的志愿)。
第四步:优化志愿。“冲一冲”+“稳一稳”+“保一保”。对“志愿菜单”进行综合分析、优化组合,按“冲、稳、保”的策略,分层次分梯度降序确定志愿顺序。
第五步:正式填报。一键导入+动态调整+正式填报。借助志愿填报辅助系统预选志愿,确定拟报考志愿最终顺序,生成志愿预填表。在规定时间登录志愿填报系统,“一键导入”志愿预填表或输入报考的院校及专业,这时可以调整志愿顺序或修改志愿,及时提交报考志愿信息。
特别提醒:春季高考考生必须在本人选报的专业类别内,根据自身实际情况,综合考虑各种因素,合理选择专业及高校,尽可能报满可选择的所有招生专业。重点是根据个人职业发展规划、高校及专业情况合理确定志愿顺序,用足96个志愿机会。
25.志愿填报前,考生需要做哪些准备?
答:(1)仔细查看已公布的高校招生计划。(2)认真研读高校招生章程。(3)理性分析往年尤其是2022年、2021年有关招生院校和专业的录取信息。(4)了解我省普通高校招生录取的相关办法和规定,知晓自己所属类别的志愿设置和相应投档录取规则。收集分析多种信息,结合自己的学习兴趣、专业取向和未来发展规划,综合考虑,理性选择。
26.考生填报志愿应该了解哪些信息?查询渠道分别是什么?
答:(1)2023年普通高校招生计划。普通高校招生专业计划,内容包括院校代号及名称、专业(专业类)代号及名称、招生层次、选考科目要求、计划数、学制、学费参考、专业备注等。2023年6月中下旬向社会公布招生计划,相关信息可查看《山东省普通高校招生填报志愿指南》(《现代教育》6月增刊)。每段(次)录取结束后,院校剩余招生计划通过我院官方网站(https://www.sdzk.cn)统一公布。届时,我院将开通志愿填报辅助系统,系统提供按院校名称、专业名称、选科要求、院校所在省份、层次(本、专科)等条件的查询筛选计划功能。
(2)招生高校的招生章程。认真研读报考院校当年招生章程,特别是各专业对考生的要求,如体检、外语语种、单科成绩、综合素质评价等。另外,还要注意选考科目要求是否符合报考条件。不符合报考条件的专业一定不要填报,否则一旦投档到某个高校的专业,又不符合高校招生章程的要求就会造成退档。考生可登录高校的官方网站或教育部“阳光高考”平台查询。
(3)往年的专业录取情况。省教育招生考试院官方网站公布了2022年院校投档情况表等往年投档情况,可作为考生填报志愿的重要参考。
(4)2023年考生成绩排序信息。对于普通类考生来说,提供“1+6”成绩的有关排序信息,“1”是指高考总成绩(含政策性加分),“6”是指等级考试6科中,选考某一科的所有考生总成绩分段表。参加艺术、体育专业考试的,还提供艺术类统考综合成绩分段表、艺术类统考专业成绩分段表、体育类综合成绩分段表等,填报志愿前将在山东省教育招生考试院网站公布。
27.考生如何充分使用各类参考信息?
答:考生在查阅上述公开信息时,要科学辩证使用,可以分为2类:
第1类是必须严格依据的信息,包括招生计划和高校招生章程。招生计划的院校代号及名称、专业代号及名称、选科要求等信息都是考生填报志愿的直接依据,高校招生章程中对于考生体检、外语语种、单科成绩等的要求考生也要严格遵守。考生必须严格按照这些要求填报志愿。
第2类是供参考的数据,比如考生的位次信息、往年各专业录取情况。这些信息可以为考生填报志愿提供一些参考。考生可根据自己的位次及往年情况,做一个大致定位。2022年、2021、2020年的投档录取情况是新高考模式下的录取信息,有一定的参考意义,考生可理性参考,大致定位所选择的院校及专业范围。
28.高考志愿填报一般需要综合考虑哪些因素?
答:志愿填报时,首先应该认真了解新高考招生录取的相关办法和规定,知晓自己所在类别的志愿设置和相应投档录取规则。然后,应结合自身情况进行综合考虑。基本的考虑包括:
(1)成绩的高低。这是考生填报志愿的基础因素,直接决定了可选择的院校的层次和专业去向。包括总分、位次、单科成绩等。
(2)院校综合情况。院校是考生选择志愿的重要因素,将决定与哪些人在一起学习、到哪里去学习、学些什么。考生在选择时,既要看院校的历史、地域,也要看院校综合办学实力。
(3)专业和就业。专业是考生志愿选择的核心因素,关系到大学学习的兴趣和职业趋向。重点大学有优势专业,普通院校也有特色专业,是院校优先还是专业优先,不能简单一概而论,考生应该根据自身爱好、个性特长及院校选考科目范围进行专业选择。专业选择与经济社会发展的趋势有关,有的专业报考时很热门,但到就业时却成了冷门,需要考生理性判断。
(4)身体等条件。专业与身体状况有关联,有的专业受视力、色觉、器质性健康状况的限制;部分院校按专业学习要求,会对单科成绩和外语口语等方面提出规定;独立学院、民办院校和中外合作专业收费较高,其志愿选报还应考虑家庭经济状况。
29.考生如何选择专业和院校?
答:选择专业一般要考虑以下因素:一要首先考虑自己有兴趣、特长、优势的专业,然后看当下热点以及就业率。二要详细了解专业的内涵,包括专业培养目标、专业培养要求、主干课程、就业及研究领域等。有时专业名称相似,但是学习内容和将来可以从事的职业大不相同。例如口腔医学,授予医学学位,可从事医生工作;口腔医学技术,授予理学学位,从事假牙设计制作,不能从事医生工作。三要对专业的学习难易程度、专业的就业前景和薪酬待遇、学科实力、考研情况等有一个清晰的认识。
选择院校一般要考虑以下因素:一要详细了解拟报考院校的基本情况。通过浏览高校的网站、参加高校举办的校园开放日、参加招生咨询会、在线咨询、电话咨询以及阅读《招生章程》等方式了解高校。包括:综合实力、学科优势、专业设置、人才培养、升学就业、国际合作、学费标准、入校后转专业政策等诸多方面的信息。二要在全面了解学校的基础上,选定自己感兴趣又符合报考条件的院校。
30.如何正确理解体检结论,选报相关专业?
答:教育部《普通高等学校招生体检工作指导意见》分为三个部分:第一部分所列情况为“患有下列疾病者,学校可以不予录取”,相应的体检结论为“不合格”。第二部分所列情况为“患有下列疾病者,学校有关专业可不予录取”。这两部分是高校录取时体检结论检查的主要依据。第三部分所列情况系向考生提出的“不宜就读的相关专业”的建议,若考生执意报考或就读相关专业,可能会对其录取或今后学习及在相关领域就业产生影响。
我省在考生的体检告知书中设置了“政策提醒”栏内容,关联了体检结论中受限项目对应的受限专业情况,考生务必仔细阅读并妥善保管告知书,并将其作为志愿填报时的参考依据,特别要注意其中“学校可以不予录取”和“学校有关专业可以不予录取”部分的受限结论,防止因体检原因被学校退档。
另外,也要查看报考院校的招生章程,特别关注章程中对视力、辨色力等方面的要求,避免产生因不符合条件被退档的严重后果。
31.如何使用《2023年山东省普通高校招生填报志愿指南》查询招生计划?
答:《填报志愿指南》分本科版和专科版,所列内容主要包含院校代号及名称、专业代号及名称、选考科目要求、计划数、学制、学费参考、院校属性(公办、民办或独立学院)、院校所在省份、专业备注信息等内容。为便于考生报考普通类提前批志愿,飞行技术专科计划、定向培养军士生计划在本科版、专科版中都予以公布。
院校代号转换规则。根据我省有关规定,在我省招生的院校代号(省编院校代号)均采用一位字母加院校代码中的后三位数字组成,具体转换规则如下:部标代码前两位数字转换为字母10—>A,11—>B,12—>C,13—>D,14—>E,15 —> T,16—>F,18—>G,19—>H,50—>K,51—>M,81—>N,91—>P等。比如山东大学的部标院校代码为10422,转换为省编院校代号A422;中国海洋大学10423,转换为省编院校代号A423;青岛大学11065,转换为省编院校代号B065。
院校招生专业查询办法。考生可根据《填报志愿指南》目录索引和院校代号,查询院校的具体招生专业计划信息。院校代号可在“附录”中查询,“附录”中高校均按院校名称的拼音首字母顺序排列,包含院校名称、院校代码及院校代号、院校通讯地址及联系电话等内容。例如:考生要查找山东大学普通类常规批本科招生专业计划信息,第一步可在“附录”中查找到该校的院校代号A422,第二步可在“目录”中找到夏季高考普通类常规批所在的页码,进而可在常规批下根据院校代号(高校按院校代号顺序编排)找到山东大学普通类常规批的相关本科招生计划信息。
温馨提示:考生在查阅《2023年山东省普通高校招生填报志愿指南》一书时,务必仔细阅读“本、专科版说明”和“友情提示”内容。
32.考生在查阅招生计划时要注意哪些问题?
答:考生在查阅招生计划时需注意院校(专业)对考生的选考科目要求、专业备注信息、办学性质、学制、学费标准等,同时还需查阅院校招生章程,了解办学地点,特殊院校(专业)对考生性别、外语语种、身体条件和面试等方面的要求。
考生填报志愿务必以《2023年山东省普通高校招生填报志愿指南》上公布的院校代号、专业代号为准。
33.志愿填报采用什么方式?基本操作流程是什么?
答:均实行网上填报志愿的方式,山东省教育招生考试院网站(https://www.sdzk.cn)为填报志愿的唯一网站。
考生在规定时间内登录山东省教育招生考试院网站(https://www.sdzk.cn),凭本人身份证号、个人登录密码和手机短信密码,登录“山东省普通高校招生考试信息平台”(也可通过浏览器直接登录平台https://wsbm.sdzk.cn)进行志愿填报,根据系统显示的页面,输入选择的院校和专业志愿(或直接导入志愿预填表),确认无误后提交。请注意,在志愿填报辅助系统成功生成志愿预填表后,方可直接导入志愿预填表。
34.志愿填报辅助系统和志愿填报系统有什么区别?
答:志愿填报辅助系统是查询招生计划和预选志愿的系统,对预选的志愿可以修改、删除、生成志愿预填表,所生成的志愿预填表并非是考生正式填报的高考志愿。志愿填报系统是考生正式填报志愿的系统,考生通过该系统填报的高考志愿才具有法定效力,是考生投档录取的重要依据。
35.志愿填报辅助系统主要有哪些功能?如何登录该系统?
答:借助志愿填报辅助系统,考生可以查询招生计划和预选志愿。
主要功能:一是供考生查询招生计划。系统提供按院校名称、专业名称、选科要求、院校所在省份、层次(本、专科)等条件的筛选计划功能。二是考生在查询招生专业后,可以保存至预填表。保存预选志愿功能只适用于普通类常规批、艺术类本科批统考、艺术类专科批(校考专业除外)、体育类常规批、春季高考本科批、春季高考专科批、春季高考高职院校专项计划等平行志愿,其他非平行志愿批次只提供计划查询服务。
考生在浏览器中访问https://wsbm.sdzk.cn,进入山东省普通高等学校招生考试信息平台系统主页,点击进入该系统。
36.怎样生成志愿预填表?
答:考生可登录山东省教育招生考试院网站(https://www.sdzk.cn),进入“山东省普通高等学校招生考试信息平台”,在“志愿填报辅助系统”中,通过条件筛选,选择适合本人填报的院校专业志愿,通过“保存至志愿预填表”操作选定后,在“查看志愿预填表”页面内,点击“保存志愿预填表”按钮,可生成本次考生志愿预填表。
注意:普通类常规批、春季高考本专科批最多生成96个志愿。艺术类本科批统考、艺术类专科批、体育类常规批、春季高考高职院校专项计划最多生成60个志愿。
37.如何区分不同类别、批次的志愿预填表?
答:系统里保存的平行志愿预填表的名称能明显区分。显示的名称中包含录取类别、批次、选考科目要求以及艺术类专业类别等信息。请考生仔细查看,注意区分。
38.考生网上填报志愿时需要注意哪些事项?
答:(1)认真做好填报志愿的准备工作,慎重考虑并准确填报志愿预填表。考生可运用“志愿辅助系统”生成夏季高考、春季高考平行志愿的志愿预填表。
(2)考生志愿是投档和录取的重要依据,必须由考生本人亲自填报,不得由任何人代替。学校和教师不得代替学生统一设置报考密码,不得干预考生填报志愿,不得代替考生填报志愿,也不得接受考生委托填报志愿。考生须妥善保管志愿填报密码和手机短信密码,在网上准确填报志愿信息,并对其真实性和准确性负责。
(3)考生网上填报个人全部意向志愿完毕后,一定要及时提交,只有提交后系统才会保留考生的志愿信息。在志愿填报截止时间前,考生可多次登录系统,在规定次数内允许考生修改志愿,系统以考生网上最后一次修改确定并成功提交的志愿为准。考生一定要对填报的所有志愿做一次全面检查,确保志愿全面、有效,并符合自己的真实意愿。
(4)考生应尽早上网填报志愿,避免集中在截止时间临近前填报,特别是网络条件较差的地区要避免高峰期上网填报,防止在填报结束前因网络拥堵而不能登录填报网站。填报志愿系统按照规定时间关闭,关闭后考生将不能上网填报。
(5)考生要及时查询本人的录取信息,未被录取且符合相应批次填报志愿条件的考生应及时按规定时间继续上网填报下一批次志愿。
39.填报志愿时需要关注哪些重要系统提醒?
答:网报志愿时,涉及志愿填报帮助和提醒的文字提示,会在志愿填报系统的以下页面出现:登录时、首页面、选择批次填报时、志愿提交时、退出系统时。填报公费生(师范、医学、农科)时,应确保已提前阅读并接受公费教育协议书的系统提醒,拟报考公费师范生的考生务必登录山东省教育厅网站,在“公示公告”栏目中查询协议内容。公费医学生、公费农科生教育协议书请分别登录山东省卫生健康委员会、山东省农业农村厅网站查询。考生务必仔细阅读系统提醒内容。
40.填报志愿时间是怎么安排的?
答:考生须按规定时间填报志愿,各批次志愿填报时间均为每天的9:00—18:00。

41.考生在填报志愿规定时间内有几次修改志愿的机会?
答:考生在填报志愿规定时间内,可以有“1+5”次志愿填报和修改机会,即志愿信息首次成功提交后,最多可以再修改提交5次志愿信息,并以最后一次填报(修改)提交的信息为准。
42.采用“一键导入”方式导入预填志愿后还可以进行修改吗?
答:可以修改。“一键导入”的方式仅适用于夏季高考、春季高考平行志愿,其填报志愿和逐个输入志愿的方式一样,均可进行插入、删除、新增、调整等操作。
43.考生是否需要现场签字确认网上填报的志愿信息?
答:考生不需要现场签字确认志愿信息。凭登录密码和手机短信密码上网填报的志愿信息具有法律效力,无需进行书面签字确认。考生须妥善保管好密码等个人信息,不要随意委托他人填报志愿,对自己所填报志愿信息的真实性和安全性负责。
44.志愿填报时间截止后还可以补报志愿吗?
答:不接受任何补报志愿。考生只能在本段(次)录取结束后,再参加下段(次)志愿填报和录取。
45.常规批平行志愿第1次志愿填报,考生需特别注意什么?
答:考生需特别注意以下事项:
(1)我省新高考普通类、体育类按照考生成绩分段录取。分段线不能与原来的批次线简单类比,有的上了一段线的考生会因自己的要求过高或选考科目适应面不广而未能录取到本科专业。
(2)为充分利用机会,建议考生尽可能填满志愿,并合理拉开一定的梯度,切勿轻易放弃。
(3)考生除须查看可填报的院校专业计划外,还应仔细阅读志愿填报指南中的“本科版说明”“专科版说明”所重点提示的注意事项,查阅所填报高校招生章程,掌握报考条件等要求(如身体条件、单科成绩、外语语种)。特别要看清招生院校性质,注意公办、民办、独立学院的区别,本、专科专业层次的区别。
(4)考生首次志愿填报的院校专业因不够投档线而没有录取的,如果在第2次志愿填报时还想填报该院校专业(个别专业由于退档而出现招生计划缺额等情况),仍须重新填报志愿。
46.志愿网报过程中遇到下拉菜单无法显示、无法提交等问题怎么办?
答:这类情况主要是本地网络拥堵网速太慢、计算机的浏览器兼容性不好等原因造成。遇到这类情况应尝试更换计算机或查看志愿填报系统里的提示,改用其他浏览器,也可及时咨询学校老师或电话咨询县(市、区)教育招生考试机构(电话在报名平台上公布)。
47.能否用手机或平板电脑填报志愿?
答:建议不用。一是屏幕小,不能很好地显示填报页面,影响填报。二是手机或平板电脑基本上都是触屏操作,容易发生误操作。三是其操作系统与普通电脑的操作系统存在一定差别,填报系统的有些功能在手机上可能无法使用。
48.填报志愿系统对设置密码有什么要求?
答:为确保安全,密码设置要相对复杂,长度不少于8位,且以数字和英文字母(注意区分大小写)混合组成。考生应牢记自己的密码并严禁向其他人透露。考生因密码保管不当被他人窃取并被篡改志愿等后果由考生本人承担。
49.忘记登录密码怎么办?
答:考生若忘记密码无法登录,使用报名平台“找回密码”页面的“找回个人登录密码”功能可重新自行设置密码,也可持有效证件去报名县(市、区)教育招生考试机构重新设置密码。通过短信找回或通过县(市、区)教育招生考试机构重新设置密码,原密码都会自动失效。
50.遗失手机短信密码怎么办?
答:使用报名平台“找回密码”页面的“重发手机短信密码”功能,重新给注册手机号码发送手机短信密码。
手机短信密码长期有效(打印准考证、填报志愿等使用),请考生务必准确填写手机号码并妥善保存短信密码。
(三)投档与录取。
51.每次“专业(专业类)+学校”平行志愿有几次投档机会?考生投档后有退档风险吗?被退档的,能再补投到后面的“专业(专业类)+学校”平行志愿吗?
答:“专业(专业类)+学校”平行志愿实行一轮投档,考生只有一次投档机会,系统按照考生填报志愿顺序依次检索,一旦被投档到其中一个专业(专业类)志愿,后续志愿立即失效。
有退档风险。考生的体检、单科成绩、外语语种、外语口试、综合素质评价等条件不符合高校要求的,都有可能造成退档,这些条件由高校根据招生需要自主设定,并在高校招生章程中公布。考生一旦投档到某个高校的专业,又不符合高校招生章程要求就会造成退档。因此考生在填报志愿前一定要认真查看高校招生章程,防止因不符合要求而被退档,从而失去一次录取的机会。
考生被投档的专业退档后,不再参与后面志愿的投档,需要在下一次重新填报志愿。
52.普通类、体育类一段线上考生都能被本科录取吗?为什么按照1:1.2的比例划定一段线?
答:普通类和体育类的一段线是分别按照普通类和体育类本科招生计划与生源比1:1.2的比例划定的。达到一段线的考生具备填报常规批首次志愿的资格。我省普通类和体育类实行平行志愿录取办法,按照分数(位次)优先的原则投档录取。在一段线内,如果填报志愿合理,高分考生的录取几率就比较大。但是,因为总体生源比计划多出20%,达到一段线并不意味着就一定能被本科录取。部分分数(位次)较低的考生未录取是一种正常结果,他们可以继续参加第2次、第3次志愿填报,选择相应的专业和学校,仍有很多录取机会。
按照1:1.2的比例划定一段线的理由是,我省实行的是“专业(专业类)+学校”的志愿填报模式,不同专业(专业类)的选科要求不一样,其对应的生源数量也不一样。如果划线比例过低,会使部分专业(专业类)因为生源不足造成首次志愿完不成计划的情况。我省经过多轮次数据模拟和科学测算,证明按照1:1.2的比例可以较好地实现各专业(专业类)计划与生源的匹配。从近3年实际录取情况看,我省首次志愿专业(专业类)的满足率达到99.9%以上,保证了所有专业(专业类)都取得较好的录取结果。
53.实行平行志愿的专业,高考总成绩相同时,如何确定投档顺序?
答:夏季高考各类各批次实行平行志愿的专业,考生高考总成绩相同时,依次按语文数学总成绩、语文或数学单科最高成绩、外语单科成绩、等级考试选考科目单科最高成绩、等级考试选考科目单科次高成绩由高到低顺序投档;如仍相同,则比较考生志愿顺序,顺序在前者优先投档。志愿顺序相同的同分同位次考生全部投档。
春季高考按以下办法确定投档顺序:所有类别均按照总成绩、专业知识、专业技能、语文、数学、英语的顺序,依次比对成绩,成绩高者位次在前,优先投档。考生总成绩及各单科成绩均相同时,比较考生志愿顺序,顺序在前者优先投档,志愿顺序相同则全部投档。
54.此前已被录取的考生,还有机会参加后续的院校专业录取吗?
答:已被录取的考生,不再参加后续志愿投档和录取。未录取的考生不影响后续志愿投档和录取。
55.考生怎么查询录取结果?
答:考生查询的渠道有4种:一是省教育招生考试院将通过推送手机短信方式向已录取考生推送录取结果(发送到高考志愿填报系统绑定的手机号码)。二是登录山东省教育招生考试院网站(https://www.sdzk.cn),通过录取查询系统查询。三是通过“国家政务服务平台”查询。四是通过“爱山东”APP查询。
温馨提醒:为确保在填报志愿和录取阶段能够正常收取信息,请考生将手机“短信拦截”功能关闭。
56.常规批实行“专业(专业类)+学校”平行志愿后,近两年退档比例高吗?都是什么原因导致的退档?
答:从近三年普通高校招生录取情况看,考生和招生高校对新高考能较好适应,各院校招生专业录取位次与往年保持相对稳定。同时招生计划与考生志愿匹配度较高,考生投出率高、录取率高、退档率低。
从近三年的退档情况看,体检不符合要求成为最主要的退档原因,其中尤以色盲、色弱更为突出,是退档的首要原因。以2022年为例:考生因色弱、色盲填报的专业不符合要求而被退档,占到了退档人数的89%。退档的专业主要集中在化学类、化工与制药类、药学类、生物科学类、医学类、体育教育等专业。因此考生要务必注意体检结论,避免填报受限专业而被退档。
请考生仔细阅读高考体检告知书,明确知晓本人体检结论是否受限、受限的具体专业有哪些。在填报志愿时,务必仔细阅读院校招生章程,明确招生专业对体检、语种等的具体要求,避免填报自身条件不符合要求的志愿。
二、分类别志愿填报信息
(一)夏季高考普通类志愿填报。
57.普通类志愿填报的基本路径是什么?
答:第一步:确定位次。查询自己的高考成绩和位次,关注高考成绩一分一段表、各类别录取分数线等信息,进行自我合理定位。
第二步:汇总信息。根据所具备的报考资格,汇总分析志愿填报需要参考的政策信息和数据信息,大致包括:高校招生章程、招生计划设置、往年录取数据、目标院校办学综合情况、目标专业建设及就业情况等。
第三步:初选志愿。在综合分析研判各类信息的基础上,对照自己的成绩位次和选科情况,按照“冲、稳、保”的思路分3个梯度,选择足量院校专业志愿。
第四步:优化志愿。对初选志愿进行综合优化,按照“冲、稳、保”的策略,分梯度降序确定志愿顺序。比如填报普通类96个志愿,可将自己优势不大却很喜欢的志愿放在前20—30个左右“冲一冲”,将具有一定优势也较喜欢的志愿放在中间50—30个“稳一稳”,将优势较大且有把握的志愿放在最后26—36个“保一保”。
第五步:正式填报。借助志愿填报辅助系统预选志愿,确定拟报考志愿的最终顺序,生成志愿预填表。在规定时间登录志愿填报系统,“一键导入”志愿预填表或输入报考的院校及专业,及时提交报考志愿信息。
58.夏季高考招生科类分哪几类?分几个录取批次?
答:我省夏季高考科类分普通类、艺术类和体育类3类,招生录取按照科类分批次进行。
普通类分为提前批、特殊类型批和常规批三个录取批次;艺术类分为本科提前批、本科批和专科批三个录取批次;体育类分为提前批和常规批两个录取批次。
普通类、艺术类和体育类志愿,在同时录取的批次不能兼报。如提前批志愿,考生只能选择普通类、艺术类、体育类其中一类填报,三类不能同时填报。
59.普通类分几个批次?每个批次有哪些类型的招生?
答:(1)提前批。包括军事、公安、航海、消防、公费生(师范、医学、农科)、综合评价招生、高水平运动员、飞行技术、部分高校的马克思主义理论专业和紧缺涉农试点专业等类型的本科招生,以及飞行技术、定向培养军士生等类型的专科招生。
(2)特殊类型批。包括教育部高校专项计划、高水平艺术团等类型的本科招生。
(3)常规批。未列入提前批和特殊类型批的其他本、专科招生。
60.普通类一段线上考生获得什么志愿填报资格?
答:一是填报提前批本科志愿的资格;二是在常规批第1次志愿填报时,填报普通类本科志愿的机会。
61.普通类二段线上考生获得什么志愿填报资格?
答:达到二段线但是未达到一段线的考生,提前批志愿填报时,可填报专科志愿;常规批志愿填报时,不能参与第一次本科志愿填报,可参与第二次、第三次志愿填报,选报剩余本科计划及专科计划。
62.特殊类型招生控制线上考生获得什么志愿填报资格?
答:此线仅作为高校专项计划、高水平艺术团等特殊类型招生的资格线。
63.普通类提前批志愿怎样设置?
答:鉴于学校和专业对考生资格的特殊要求,提前批安排2次志愿填报,均实行以学校为单位的志愿模式,不实行平行志愿。第1次志愿考生只能填报1个院校;第2次志愿考生可填报4个顺序志愿。每个院校志愿一般可填报6个专业志愿及1个专业服从调剂志愿,公费生(师范、医学、农科)、高水平运动员、军队招飞、民航招飞等志愿设置除外。
64.普通类提前批公费生怎样设置志愿?
答:公费生(师范、医学、农科)在院校志愿下可填报25个专业志愿,专业志愿由“专业+定向就业市”构成。取消专业服从调剂。
65.飞行技术专业如何填报志愿?
答:军队招收飞行学员不需填报志愿,在提前批之前完成录取。
民航招收飞行学员安排两次志愿填报,均实行以学校为单位的志愿模式,每次填报1个高校志愿和1个专业志愿。同一院校本科、专科分别单设投档单位。
66.普通类特殊类型批志愿怎样设置?
答:安排1次志愿填报。高校专项计划和高水平艺术团招生分别填报志愿,均安排1次志愿填报,设1个高校志愿、6个专业志愿及1个专业服从调剂志愿。
67.特殊类型批志愿填报要求是什么?获得两类资格的考生可否兼报高校专项计划、高水平艺术团?
答:在特殊类型招生控制线上且具有相关资格的考生,可填报教育部高校专项计划、高校高水平艺术团志愿。考生所报志愿必须与取得高校专项计划、高水平艺术团资格的高校及专业一致。取得高校专项计划和高水平艺术团两类资格的考生可同时填报此两类志愿。
高校所编报的高校专项招生计划是投放我省的总体计划,录取中学校根据有关规定和考生生源情况,具体再分配分专业计划。考生填报志愿前务必仔细查阅高校专项计划招生简章,了解所报考高校专项计划的录取及专业分配原则。
68.普通类常规批志愿怎样设置?
答:安排3次志愿填报。均实行以“专业(专业类)+学校”为单位的平行志愿模式,1个“专业(专业类)+学校”为1个志愿。考生每次填报志愿的数量最多不超过96个。
地方专项计划志愿包含在96个志愿之内,具有相应资格的考生可在常规批第1次志愿填报时填报,若第1次志愿录取完成后仍有剩余计划,可在常规批后续志愿填报时继续填报。
高职院校专项计划志愿包含在96个志愿之内,具有相应资格的考生可在常规批第2次志愿填报时填报,若第2次志愿录取完成后仍有剩余计划,可在常规批第3次志愿填报时继续填报。
公费专科医学生包含在96个志愿之内,考生可在常规批第2次志愿填报时填报,若第2次志愿录取完成后仍有剩余计划,可在常规批第3次志愿填报时继续填报。
“3+2对口贯通分段培养”高职阶段招生,总成绩达到或超过普通类一段线下50分的考生,可在常规批第2次志愿填报时填报,若第2次志愿录取完成后仍有剩余计划,可在常规批第3次志愿填报时继续填报。
69.普通类常规批志愿填报要求是什么?
答:第1次志愿填报:普通类一段线上考生填报本科志愿。
第2次志愿填报:第1次志愿录取结束后,公布院校剩余计划,进行第2次志愿填报,普通类二段线上未被录取的考生(含未被录取的一段线上考生)填报本、专科志愿。
第3次志愿填报:第2次志愿录取结束后,如果仍有院校招生计划未完成,则进行第3次志愿填报,普通类二段线上考生未录取考生(含未被录取的一段线上考生)填报。
70.普通类平行志愿填报及录取流程是怎样的?
答:实行分段填报志愿、分段投档录取。一段线上考生先填报本科志愿,随即投档录取;剩余计划重新公布,二段线上考生(含未被录取的一段线考生)填报本、专科志愿,再组织投档录取。
普通类“专业(专业类)+学校”平行志愿的投档比例为1:1。以考生符合所填报志愿的选考科目范围为前提,根据考生高考总分,实行专业平行志愿投档,直接投到考生所填报的具体院校的具体专业(专业类)。
71.普通类96个“专业(专业类)+学校”平行志愿有无先后之分?
答:对考生来说,有先后之分。“专业(专业类)+学校”平行志愿投档依据考生位次、志愿顺序进行。比如投档系统对普通类考生所填报的96个志愿依次进行检索,先检索第1志愿,符合条件就投档,不符合条件立即检索第2志愿,依此类推。一旦检索到符合条件的志愿并投档,后续志愿立即同时失效。96个志愿中即使有多个符合条件的志愿,也只有一次投档机会,只投档到排在最前面的且符合条件的志愿。所以对考生来说,精心安排志愿次序非常重要。
(二)夏季高考艺术类志愿填报。
72.艺术类志愿填报的基本路径是什么?
答:第一步,明确艺术类录取办法。

第二步,明确报考资格。报考艺术类本科考生按照文化课成绩+专业课成绩确定报考资格。

第三步,选择报考院校及专业。一要按照录取批次合理填报院校志愿。建议考生根据自己的艺术专业成绩情况,按照提前批、平行志愿批、自身专业校考成绩(综合成绩)占位靠前的院校报考。二要认真选报专业。我省9类统考科目下所覆盖的招生专业数量多,考生在认可统考成绩的院校中,根据自身特长和优势,分录取批次合理选择报考的专业志愿。批次报考顺序建议:提前批招生院校、艺术类本科批院校。艺术类本科批平行志愿填报时,按照招生院校、招生专业、招生计划,参照往年录取数据,分梯度降序安排志愿顺序。艺术类考生需要分清楚报考的专业是使用统考成绩还是使用校考成绩,自身获得的专业合格成绩应符合填报专业的要求。
第四步,正式填报志愿。考生利用志愿填报辅助系统,验证艺术类志愿填报的合规性,艺术类本科批统考以及专科批可以生成志愿预填表。在规定时间内,登录省教育招生考试院网站,正式填报志愿。

73.艺术类招生专业划分为几个专业类别?
答:根据艺术类专业的不同属性,山东省将招生专业划分为美术类、文学编导类、书法类、舞蹈类、音乐类、播音主持类、戏剧影视表演类、服装表演类、航空服务艺术类、摄影类、其他类等11个专业类别。其中,“其他类”仅限独立设置本科艺术院校个别无法对应另外10个类别的专业使用,相关高校须与山东省教育招生考试院协商一致后向社会公布。
74.艺术类分几个批次?每个批次有哪些类型的招生?
答:艺术类分为本科提前批、本科批、专科批三个录取批次,录取工作按三个批次依次进行。
本科提前批。包括独立设置的艺术院校、参照独立设置艺术院校执行的其他院校,部属高校及部分省属高校除美术类专业之外的艺术类专业,省属公费师范生专业招生。
本科批。包括除提前批之外的所有艺术类本科招生。
专科批。包括所有艺术类专科招生。
75.艺术类本科提前批志愿怎样设置?填报要求是什么?
答:安排2次志愿填报,均实行以学校为单位的志愿模式,设1个高校志愿。美术类、文学编导类、书法类、舞蹈类、播音主持类、音乐类、戏剧影视表演类、服装表演类、航空服务艺术类每个高校志愿均设4个专业志愿及1个专业服从调剂志愿(填报专业应为同一专业类别且成绩使用类型相同),其他类高校志愿内只可填报1个专业志愿。省属公费师范生艺术类专业在院校志愿下可填报25个专业志愿,专业志愿由“专业+定向就业市”构成。
填报独立设置的艺术院校及参照独立设置艺术院校执行的院校本科专业志愿,不受我省艺术类本科文化控制线限制。填报提前批其他院校本科各类别的专业志愿,须达到我省艺术类相应类别本科文化控制线。
76.艺术类本科批平行志愿怎样设置?
答:安排3次志愿填报。统考专业(专业类)实行平行志愿,均实行以“专业(专业类)+学校”为单位的志愿模式,1个“专业(专业类)+学校”为1个志愿,考生每次志愿填报的数量不超过60个。
77.艺术类本科批平行志愿填报要求是什么?
答:考生须达到艺术类相关专业类别本科文化控制线方能填报艺术类本科批志愿。
第1次志愿填报:艺术类本科文化控制线上考生填报本科志愿。
第2次志愿填报:第1次志愿录取结束后,公布院校剩余计划,进行第2次志愿填报,艺术类本科文化控制线上未录取考生可填报。
第3次志愿填报:第2次志愿录取结束后,如仍有招生计划未完成,则进行第3次志愿填报,艺术类本科文化控制线上未录取考生可填报。
78.艺术类本科批校考志愿怎样设置?填报要求是什么?
答:艺术类本科批校考专业安排3次志愿填报,不实行平行志愿,实行以学校为单位的志愿模式,每次只能填报1个高校志愿和1个专业志愿。
考生须达到艺术类相关专业类别本科文化控制线方能填报。
79.艺术类专科批志愿怎样设置?
答:安排2次志愿填报。经教育部批准、可以组织专业校考的部分专业(专业类),不实行平行志愿,每次填报1个高校志愿和1个专业志愿;其他专业分类别实行平行志愿,按“专业(专业类)+学校”志愿模式填报,考生每次志愿填报数量不超过60个。
80.艺术类专科批志愿填报要求是什么?
答:第1次志愿填报:艺术类专科文化控制线上考生填报专科志愿。
第2次志愿填报:第1次志愿录取结束后,如有招生计划未完成,则进行第2次志愿填报,艺术类专科文化控制线上未录取考生可填报。
81.艺术类有哪些统考类别?平行志愿投档时如何排序?
答:2023年艺术类统考包括美术类、音乐类、文学编导类、播音主持类、书法类、舞蹈类、戏剧影视表演类、服装表演类、航空服务艺术类等9个类别。
艺术类统考专业平行志愿,对专业成绩合格且达到艺术类本科所属专业类别文化控制线的考生,按综合成绩从高到低排序投档。
82.艺术类统考综合成绩如何计算?
答:

83.报考科类选择艺术类的考生没有取得艺术类专业合格成绩,可以转为普通类考生填报志愿吗?
答:我省艺术类考生系统默认兼报普通类,因此无论专业成绩或省统考成绩是否合格,只要高考成绩达到普通类相应分段线,均能转报普通类志愿。
84.考生艺术统考不合格,可以参加学校专业测试吗?
答:不可以。未达到当年省级统考美术类、文学编导类、书法类、舞蹈类、音乐类、播音主持类、戏剧影视表演类、服装表演类、航空服务艺术类专业统考本科合格线的考生,没有资格参加招生院校组织的相应类别本科专业校考。考生即使报名参加了校考,也不能参加后续投档及录取。
85.2023年艺术类统考成绩使用政策是如何规定的?
答:除经教育部批准的部分独立设置本科艺术院校(含部分艺术类本科专业参照执行的高校)、中央部委属高校等提前批高校外,其他院校美术类、文学编导类、书法类、舞蹈类、音乐类、播音主持类、戏剧影视表演类、服装表演类、航空服务艺术类专业均使用省级统考成绩作为专业成绩,高校不再单独组织校考。
所有在山东省招生的高职(专科)美术类、文学编导类、书法类、舞蹈类、音乐类、播音主持类、戏剧影视表演类、服装表演类、航空服务艺术类专业均使用相应艺术统考成绩作为考生的专业考试成绩。
86.使用统考成绩和单独校考成绩的专业是否可以兼报?
答:本科提前批、本科批每一次志愿填报,使用统考成绩和单独校考成绩的专业不允许兼报,只能参照相应成绩的适用范围,进行志愿填报。
特别提醒:在不同次志愿填报时,考生可以在使用统考成绩和单独校考成绩的专业中选择一类填报。比如在本科批第一次填报志愿的时候,考生可以按照平行志愿模式填报使用统考成绩的院校相关专业;本科批第二次填报志愿时,如果考生有校考合格成绩,且校考院校还有剩余计划,可以填报校考院校的相关专业。
87.艺术类专业合格考生是否可以兼报普通类志愿?
答:在同一批次内,艺术类考生可综合考虑本人文化成绩、专业成绩、招生计划、专业报考意愿等因素,在艺术类或普通类中选择一类进行填报,且只能选择其中一类,不能兼报。
88.航空服务艺术与管理专业与空中乘务专业有什么区别?
答:航空服务艺术与管理,是自2019年我国高校设置的本科专业,学位授予门类为艺术学,修业年限为四年,专业层次本科。该专业是艺术类本科专业。考生需取得我省航空服务艺术类统考合格成绩,且文化成绩达到航空服务艺术类本科文化控制线(普通类一段线的75%),方可报考志愿。
空中乘务专业是普通类高职(专科)专业,不属于艺术类专业。不是所有高校的空乘专业都需要专业测试(面试),具体要求请考生查阅高校招生章程或详询学校。高校明确要求空乘专业测试(面试)的,专业测试(面试)合格考生方可报考。
(三)夏季高考体育类志愿填报。
89.体育类志愿填报的基本路径是什么?
答:山东省体育类招生计划主要有:公费师范生体育专业、高水平运动队、体育单招、普通体育类等,其中高水平运动队录取专业多数为非体育类专业。
录取批次分提前批和常规批进行;提前批录取实行院校志愿,常规批录取实行平行志愿,考生最多可填报60个“专业(专业类)+学校”志愿。基本路径:
第一步,确定报考资格。报考省属公费师范生体育专业、普通体育类的考生,要达到山东省普通高校招生体育专业测试资格线(83分)和体育类综合成绩一段线或二段线(双达线);报考高水平运动队要通过招生高校专项测试和相应的文化资格线,体育单招要通过体育总局组织的专项测试和文化资格线。
第二步,优化报考策略,增加录取机会。双达线的考生,有意向的可先报考提前批公费师范生志愿,再报考体育类常规批志愿。获得高水平运动员文化统考资格的考生,首先在普通类提前批第1次志愿填报期间,填报高水平运动员志愿(仅填报院校,不填专业,仅1次填报志愿机会)。文化单独考试且经教育部“阳光高考”平台公示合格的高水平运动员考生单独办理录取手续,不填报高考志愿。
第三步,合理选择平行志愿。体育常规批实行平行志愿,最多报考60个志愿。考生参考往年体育专业录取综合成绩(位次),依据考生的综合成绩(位次),分层次分梯度选择“专业+学校”足量志愿,并按照“冲稳保”降序排列报考志愿。
90.体育类分几个批次?每个批次有哪些类型的招生?
答:提前批,包括省属公费师范生体育专业本科招生。
常规批,未列入提前批的其他本、专科招生。
91.体育类提前批志愿怎样设置?填报要求是什么?
答:安排2次志愿填报,均实行以学校为单位的志愿模式,考生可填报1个院校志愿。达到体育类一段线的考生可以填报提前批志愿。
省属公费师范生体育专业可填报1个高校志愿和25个专业志愿,专业志愿由“专业+定向就业市”构成。
92.体育类常规批志愿怎样设置?填报要求是什么?
答:安排3次志愿填报。均实行平行志愿,1个“专业(专业类)+学校”为1个志愿单位。考生每次填报志愿的数量最多不超过60个。
第1次志愿填报由体育类一段线上考生填报本科志愿,第2次和第3次志愿填报由体育类二段线上考生(含未被录取的一段线上考生)填报本、专科志愿。
93.体育类综合成绩如何计算?
答:体育类综合成绩按照专业成绩占70%、文化成绩占30%的办法计算。综合成绩=专业成绩×750/100×70%+文化成绩×30%(综合成绩四舍五入保留两位小数)。
94.体育类专业合格考生是否可以兼报普通类志愿?
答:体育类合格考生在同一批次内,可选择填报体育类志愿或普通类志愿,且只能选择其中一类填报;但普通类考生不能填报体育类志愿。
(四)春季高考志愿填报。
95.春季高考考生可以跨专业类别填报志愿吗?春季高考平行志愿的基本填报策略是什么?
答:考生志愿填报的专业类别须与考生报名和考试的专业类别一致,不能跨专业类别填报志愿。
根据春季高考的特点,除使用夏季高考平行志愿通用的志愿填报策略外,春季高考平行志愿填报时应重点关注:本科批、专科批可填报96个志愿,覆盖率高,部分类别可以覆盖所有招生院校。对于这部分专业类别,重点是根据个人职业发展规划、高校及专业情况合理确定志愿顺序,用足96个志愿机会。
对于不能覆盖所有招生院校的类别,可根据自己的成绩位次、计划总数等信息,确定大致“录取排位”,再根据往年的录取情况,圈定大致的院校及专业范围,合理应用“冲—稳—保”的策略选报志愿。
96.哪些考生可以报考春季高考本科提前批?提前批志愿如何设置?
答:仅限经省教育招生考试院网站公示的技能拔尖人才填报春季高考本科提前批。在符合条件的生源范围内根据考生文化成绩和招生计划单独划定文化录取控制分数线。
提前批安排2次志愿填报,第1次志愿和第2次志愿均设置1个高校志愿、4个专业志愿和1个专业服从调剂志愿。仅限经省教育招生考试院网站公示的技能拔尖人才填报。本科层次各专业类别录取技能拔尖人才比例不超过本年度该校专业计划总数的10%。
97.春季高考本科批志愿如何设置?
答:安排3次志愿填报,均实行以“专业(专业类)+学校”为单位的平行志愿模式,1个“专业(专业类)+学校”为1个志愿。考生每次填报志愿的数量最多不超过96个。
第1次志愿及第2次志愿填报资格线为首次确定的本科相应类别录取控制分数线。第3次志愿填报资格线为首次确定的春季高考本科相应类别录取控制分数线下50分。
98.春季高考专科批志愿如何设置?
答:安排2次志愿填报,均实行以“专业(专业类)+学校”为单位的平行志愿模式,1个“专业(专业类)+学校”为1个志愿。考生每次填报志愿的数量最多不超过96个。
高职院校专项计划志愿单设投档单位,考生须达到春季高考专科批文化录取控制分数线,填报1次志愿,实行以“专业(专业类)+学校”为单位的平行志愿模式。1个“专业(专业类)+学校”为1个志愿。考生可填报志愿的数量最多不超过60个。
99.被高职(专科)单独招生和综合评价招生录取后还能参加春季高考统一考试和夏季高考吗?
答:凡被综合评价招生、单独招生录取的考生,不再参加春季、夏季普通高校招生统一考试及录取。
100.春季高考和夏季高考可以兼报吗?兼报考生如何录取?
答:同时符合夏季高考和春季高考报名条件的考生可以兼报。
符合录取条件、且被春季高考和夏季高考“双录取”的考生,必须在规定时间内确认就读学校,否则视为放弃当年高考录取资格。

招处公众号

招生处小程序