招生政策

招处公众号

招生处小程序

各市、县(市、区)教育局、招生考试院(考试中心、招生办),各有关高等学校:
我区2024年普通高校招生艺术类专业全区统一考试(以下简称全区艺术统考)设置音乐类、舞蹈类、表(导)演类、播音与主持类、美术与设计类、书法类、戏曲类等7个科类,其中戏曲类采用省际联考由相应专业(剧种)的组考院校负责组织(另文公布),其余科类由我院组织全区统一考试。现将有关事项通知如下:
一、考试对象
具有一定艺术专业基础,已完成我区2024年普通高校招生考试(以下简称高考)报名,且选择全区艺术统考的考生。
二、考试时间
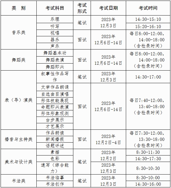
(一)音乐类。笔试科目(乐理、听写):2023年12月3日下午;面试科目(视唱、器乐、声乐):2023年12月6日至14日。
(二)舞蹈类:2023年12月6日至14日。
(三)表(导)演类。笔试科目(叙事性作品写作):2023年12月3日下午;面试科目(服装表演方向以及文学作品朗诵、自选曲目演唱、形体技能展现、命题即兴表演等科目):2023年12月6日至14日。
(四)播音与主持类:2023年12月2日至4日。
(五)美术与设计类:2023年12月2日至3日。
(六)书法类:2023年12月3日。
各科类各科目具体考试时间详见附件。
三、考试地点
(一)音乐类。笔试科目(乐理、听写):各设区市招生考试院(考试中心)设置的考点,具体安排以《准考证》公布的为准;面试科目(视唱、器乐、声乐):广西师范大学雁山校区(桂林市雁山区雁中路1号)。
(二)舞蹈类:广西师范大学雁山校区(桂林市雁山区雁中路1号)。
(三)表(导)演类。笔试科目(叙事性作品写作):各设区市招生考试院(考试中心)设置的考点,具体安排以《准考证》公布的为准;面试科目(服装表演方向以及文学作品朗诵、自选曲目演唱、形体技能展现、命题即兴表演等科目):广西师范大学雁山校区(桂林市雁山区雁中路1号)。
(四)播音与主持类:广西民族大学东校区(南宁市大学东路188号)。
(五)美术与设计类:各设区市招生考试院(考试中心)设置的考点,具体安排以《准考证》公布的为准。
(六)书法类:各设区市招生考试院(考试中心)设置的考点,具体安排以《准考证》公布的为准。
各科类详细考试地址以《准考证》上公布的为准。
四、考试科目及分值
(一)音乐类。音乐表演类-器乐方向,考试包括乐理、听写、视唱、器乐4个科目。4科总分为300分,其中乐理15分、听写30分、视唱15分、器乐240分。音乐表演类-声乐方向,考试包括乐理、听写、视唱、声乐4个科目。4科总分为300分,其中乐理15分、听写30分、视唱15分、声乐240分。音乐教育类方向,考试包括乐理、听写、视唱、主项、副项5个科目。5科总分为300分,其中乐理15分、听写30分、视唱15分、主项165分、副项75分。
(二)舞蹈类。考试包括舞蹈基本功、舞蹈表演、舞蹈即兴3个科目。3科总分为300分,其中舞蹈基本功120分、舞蹈表演150分、舞蹈即兴30分。
(三)表(导)演类。戏剧影视表演方向,考试包括文学作品朗诵、自选曲目演唱、形体技能展现、命题即兴表演4个科目。4科总分为300分,其中文学作品朗诵100分、自选曲目演唱50分、形体技能展现50分、命题即兴表演100分。服装表演方向,考试包括形体形象观测、台步展示、才艺展示3个科目。3科总分为300分,其中形体形象观测150分、台步展示120分、才艺展示30分。戏剧影视导演方向,考试包括文学作品朗诵、命题即兴表演、叙事性作品写作3个科目。3科总分为300分,其中文学作品朗诵50分、命题即兴表演50分、叙事性作品写作200分。
(四)播音与主持类。考试包括作品朗读、新闻播报、话题评述3个科目。3科总分为300分,其中作品朗读100分、新闻播报100分、话题评述100分。
(五)美术与设计类。考试包括素描、色彩、速写(综合能力)3个科目。3科总分为300分,其中素描100分、色彩100分、速写(综合能力)100分。
(六)书法类。考试包括书法临摹、书法创作2个科目。2科总分为300分,其中书法临摹150分、书法创作150分。
五、考试形式
全区艺术统考音乐类面试科目(视唱、器乐、声乐),舞蹈类,表(导)演类面试科目(文学作品朗诵、自选曲目演唱、形体技能展现、命题即兴表演等),以及播音与主持类等科类,实行“先录音录像,后评委评判”的考试方式,即考生考试全过程采用高保真录音录像,评委不出现在考试现场,通过观看考生考试视频资料进行评分;表(导)演类服装表演方向实行现场考评的考试方式。其他笔试类科目在标准化考场组织考试。
六、《准考证》打印
从2023年11月23日开始,已成功报名全区艺术统考的考生,可登录“广西招生考试院”网站(https://www.gxeea.cn,下同)的“系统导航—考试报名—2024年高考网上报名系统”自行打印《准考证》。《准考证》使用A4幅面白纸打印,其正、反两面在使用期间均不得涂改或书写任何内容。考生凭《准考证》及个人有效居民身份证参加全区艺术统考。
七、成绩公布及查询
全区艺术统考成绩预计将于2023年12月29日16:30公布,考生可登录“广西招生考试院”网站“系统导航—成绩查询”栏目,或者登录高考报名系统,查询本人全区艺术统考成绩。全区艺术统考合格分数线将同期公布。
八、成绩使用
(一)全区艺术统考已涵盖的艺术类本科专业,高校一般应使用全区艺术统考成绩作为考生的专业考试成绩,在考生高考文化课成绩和专业考试成绩均达到我区艺术类专业录取控制分数线基础上,依据考生艺术类综合分择优录取。投档录取时,使用全区艺术统考成绩录取的院校专业组实行平行志愿,对高考总分和相应科目全区艺术统考成绩均上线的考生,按综合分投档。根据《自治区招生考试委员会关于印发<广西进一步加强和改进普通高等学校艺术类专业考试招生工作实施方案>的通知》(桂招考委〔2021〕7号)文件精神,2024年起,我区艺术类综合分计算公式为:综合分=高考总分×50%+艺术统考成绩×(750/300)×50%。对高考总分和艺术统考成绩均上线的考生,按综合分,分专业类别从高分到低分排序,综合分高者排在前面,综合分相同时,依次按考生高考总分、语文数学两科之和、语文或数学单科最高成绩、外语单科成绩、首选科目单科成绩、再选科目单科最高成绩、再选科目单科次高成绩由高到低排序投档;如仍相同,比较考生志愿顺序,顺序在前者优先投档,志愿顺序相同则全部投档,是否录取由招生院校按照招生章程公布的原则决定。
(二)少数专业特色鲜明、人才培养质量较高的艺术院校,经省级教育行政部门批准可在省级统考基础上组织个别专业校考。组织校考的高校艺术类专业,在考生高考文化课成绩达到我区普通类专业批次录取控制分数线、全区艺术统考成绩合格且达到学校划定的成绩要求基础上,依据考生志愿、校考成绩择优录取。
(三)高校不使用专业考试成绩录取的艺术类专业,原则上安排在相应普通本科、高职(专科)批次,直接依据考生高考文化课成绩、参考考生综合素质评价,择优录取。
九、工作要求
全区艺术统考是高校考试招生工作的重要组成部分,是选拔培养高素质艺术专业人才的重要途径,各地各考点要精心准备、周密部署,严格执行教育部和我区有关文件规定,确保组考工作安全顺利进行。
(一)加强组织领导。各地各考点要进一步加强组织领导,健全制度、严格程序、规范管理、强化监督、压实责任,全力保障全区艺术统考工作公平公正、安全有序。
(二)严格考试组织。各地各考点要参照高考考务管理工作标准,结合艺术类考试特点,建立考试管理工作机制,制定艺术类专业考试实施方案、工作细则及应急预案。要规范考试操作流程,确保考试各环节按照规定执行到位。严把考试入口关,通过“人脸识别”“人证识别”“智能安检门”等现代化技术手段,严防考生替考和携带手机等违禁物品进入考场。严把考试组织关,严格落实考生、评委、考场随机编排的“三随机”工作机制,严防考试舞弊。严把考试评分关,科学制定评分细则,严格评分程序,确保评分公平公正。
(三)严格人员管理。各地各考点要严格考试工作人员遴选标准,加强考评人员、考务工作人员业务培训,强化安全保密和遵纪守法教育,严格落实回避制度和“黑名单”制度。
(四)严肃考风考纪。对于考生、工作人员及考点学校的违规行为,将严格按照《国家教育考试违规处理办法》(教育部令第33号)《普通高等学校招生违规行为处理暂行办法》(教育部令第36号)《事业单位工作人员处分暂行规定》《中华人民共和国公职人员政务处分法》等规定严肃处理,并追究有关人员责任,构成犯罪的,移交司法机关处理。
十、其他
(一)舞蹈类的舞蹈表演,表(导)演类戏剧影视表演方向的形体技能展现、服装表演方向的才艺展示等考试科目要求考生自备伴奏音乐,音乐格式仅限MP3格式,文件大小不超过10M,考生可通过“广西普通高考信息管理平台”电脑端登录高考报名系统,在“伴奏上传”模块,核对个人报考信息无误后上传伴奏音乐。播放机由考场统一准备,如因考生个人原因导致伴奏音乐无法播放时,考生可在无伴奏下完成考试,不影响评分。伴奏音乐上传截止时间:2023年11月30日。
(二)戏曲类各专业(剧种)考试指南详见各组考高校招生公告。
(三)未尽事项,按教育部和我区2024年全区艺术统考有关工作文件执行,如教育部和自治区教育厅有新的文件规定和工作要求,我院将另文通知,请密切关注“广西招生考试院”网站或者微信公众号“柳园清风”发布的通知公告。
附件:1.咨询电话
2.2024年普通高校招生艺术类专业全区统一考试科目及考试时间表
广西壮族自治区招生考试院
2023年11月17日
附件1 咨询电话

附件2 2024年普通高校招生艺术类专业全区统一考试科目及考试时间表


招处公众号

招生处小程序