23
信息速递
/col/col53749/index.html
师长寄语
/col/col40647/index.html
学校主页
首页
学校概况
部门概况
组织机构
部门职责
新闻资讯
学校新闻
校园动态
招生信息
招生政策
报考指南
招生简章
映象江服
映象江服
媒体江服
查询系统
录取查询
专升本查询
联系我们
首页
学校概况
部门概况
组织机构
部门职责
新闻资讯
学校新闻
校园动态
招生信息
招生政策
报考指南
招生简章
映象江服
映象江服
媒体江服
查询系统
录取查询
专升本查询
联系我们
招生政策
招生政策
报考指南
招生简章
当前位置:
首页
>
招生信息
>
招生政策
> 正文
招生政策
作者:
编辑:
招生办
时间:
2017-06-20
浏览:
来源:
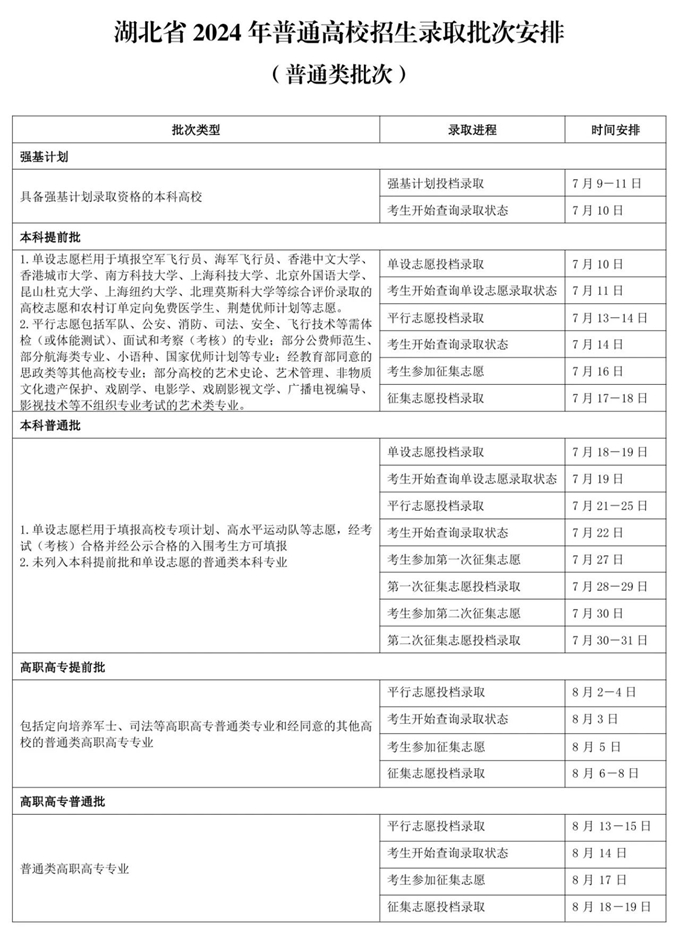
湖北:2024年普通高校招生录取批次安排(普通类批次)
时间:2024-06-21
来源:湖北省招办 浏览:
招处公众号
招生处小程序
地址:江西省南昌市向塘经济开发区丽湖中大道103号
电话:0791-87302688
传真:0791-85164453
邮箱:zsc@jift.edu.cn
版权所有:
Copyright © 2025
江西服装学院招生办公室
All rights reserved.